大家好,今天小编关注到一个比较有意思的话题,就是关于继承遗产应从什么时开始的问题,于是小编就整理了5个相关介绍继承遗产应从什么时开始的解答,让我们一起...
2025-06-08 1447 继承遗产的前提
大家好,今天小编关注到一个比较有意思的话题,就是关于房屋继承同意书的问题,于是小编就整理了5个相关介绍房屋继承同意书的解答,让我们一起看看吧。
答:我认为,父母房产继承所有有继承权的人都有份,也必须所有人到市房产管理的公证处签字才能办理。有一人不同意应根他协商给他一定的补偿为好。达到他满意,他会同意签字的。
不能,因为房子的继承权是由房屋所有人自己决定的,如果他愿意把房子留给孩子,可以签订一份遗嘱或者赠予协议,但是不能强制要求对方把房子留给自己的孩子,一切以自愿为原则,不可以提出这样的要求的。法律也不会支持的。离婚时可以双方对共同房屋进行约定。

房屋继承时有家人不同意的,由继承人协商确定;协商不成的,可以由人民调解委员会调解或者向人民法院提起诉讼。根据规定,继承人应当本着互谅互让、和睦团结的精神,协商处理继承问题。
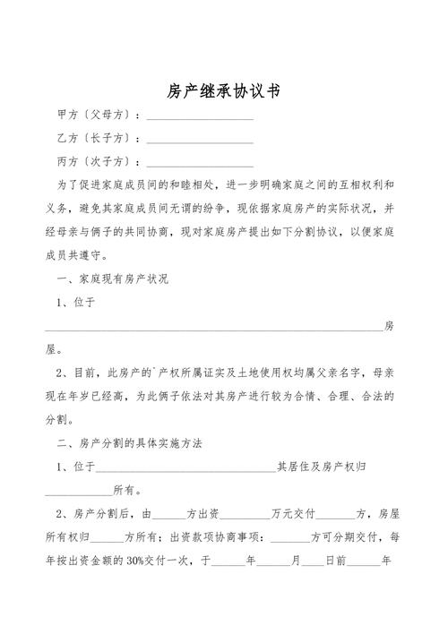
继承遗产申请书
第一继承人姓名性别民族出生日期住址 第二继承人姓名性别民族出生日期住址 第三继承人姓名性别民族出生日期住址 被继承人姓名性别民族出生日期住址

第一继承人与被继承人是于一九年月 结婚的,第二继承人随母到吕家,当时是两周岁,被继承人与第一继承人结婚后又生育一女孩,即第三继承人。被继承人与第一继承人结婚后,于一九年建筑砖瓦结构房三间。于二0年月被继承人去世,但其遗产没有继承,第一继承人又与她人结婚。关于被继承人的遗产继承,三位继承人达成继承协议,内容如下:
一、三间房屋是被继承人与第一继承人的夫妻共有财产。被继承人去世后,一间半房屋是被继承人遗产,另一间半房屋是第一继承人的财产。
二、被继承人一间半房屋是遗产,依法应当由三位继承人均等继承。

三、第三继承人出具书面赠与协议,她依法继承的被继承人房屋的遗产份额,赠与第二继承人。所以,第二继承人应继承一间房屋,第一继承人应继承半间房屋。三位继承人均同意。
四、
第一、二位继承人经过协商,确定被继承人的一间
半房屋归第一继承人,第一继承人给第二继承人一间房屋的价款。即一间半房屋两人商定价款时壹万伍千元整,所以一间房屋的价款第一继承人给第二继承人壹万元整,此继承事务完结。
五、此协议一式三份,三方签字后生效。三份具有同等的法律效力。
第一继承人
第二继承人
第三继承人
月年日
爷爷奶奶去世无遗嘱,家人一致同意房子留给孙子。家人要求是爷爷奶奶的子女,也就是孙子的叔叔大爷姑姑们都一致同意才算数。有过早去世的叔叔大爷姑姑还得征求他们的子女同意。如无异议,拿着爷爷奶奶的死亡证明,所有相关继承人不动产办理大厅签字照相过户,或公证放弃房产。属于继承遗产房产过户手续,没有怎样过户合适,只有唯一一种方式。
到此,以上就是小编对于房屋继承同意书的问题就介绍到这了,希望介绍关于房屋继承同意书的5点解答对大家有用。
相关文章
大家好,今天小编关注到一个比较有意思的话题,就是关于继承遗产应从什么时开始的问题,于是小编就整理了5个相关介绍继承遗产应从什么时开始的解答,让我们一起...
2025-06-08 1447 继承遗产的前提
大家好,今天小编关注到一个比较有意思的话题,就是关于共同继承财产的问题,于是小编就整理了1个相关介绍共同继承财产的解答,让我们一起看看吧。共同继承的房...
2025-06-08 1338 继承 共同共有
大家好,今天小编关注到一个比较有意思的话题,就是关于遗产继承声明的问题,于是小编就整理了2个相关介绍遗产继承声明的解答,让我们一起看看吧。遗产继承写给...
2025-06-08 1404 遗产继承说明书
大家好,今天小编关注到一个比较有意思的话题,就是关于共有房产的继承的问题,于是小编就整理了5个相关介绍共有房产的继承的解答,让我们一起看看吧。共有产权...
2025-06-08 1448 共同共有房产继承案例
大家好,今天小编关注到一个比较有意思的话题,就是关于遗产继承分配顺序的问题,于是小编就整理了1个相关介绍遗产继承分配顺序的解答,让我们一起看看吧。继承...
2025-06-08 1311 关于遗产继承顺序
大家好,今天小编关注到一个比较有意思的话题,就是关于遗产的处置与继承的问题,于是小编就整理了2个相关介绍遗产的处置与继承的解答,让我们一起看看吧。遗产...
2025-06-08 1364 遗产处置的法律依据
大家好,今天小编关注到一个比较有意思的话题,就是关于户主继承顺序的问题,于是小编就整理了1个相关介绍户主继承顺序的解答,让我们一起看看吧。户主就是房子...
2025-06-08 958 户主和继承有关系吗
大家好,今天小编关注到一个比较有意思的话题,就是关于遗产房子继承的问题,于是小编就整理了1个相关介绍遗产房子继承的解答,让我们一起看看吧。房产遗产怎样...
2025-06-07 902 遗产继承房子要交税吗
发表评论