大家好,今天小编关注到一个比较有意思的话题,就是关于继承遗产应从什么时开始的问题,于是小编就整理了5个相关介绍继承遗产应从什么时开始的解答,让我们一起...
2025-06-08 1449 继承遗产的前提
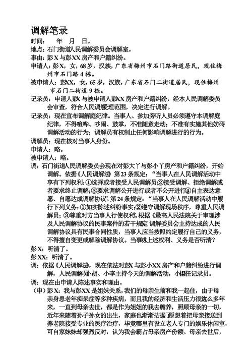
大家好,今天小编关注到一个比较有意思的话题,就是关于继承调解笔录的问题,于是小编就整理了1个相关介绍继承调解笔录的解答,让我们一起看看吧。
老人的遗产怎么分配,就要看兄弟姊妹间的情分了!严格的说,最好是大家协商。想一想,都是一奶同胞,小的时候,一家人在一起吃喝玩乐,无忧无虑。而现在,都成年了,有了自己的家庭,为了父母的一点财产,上到法院,翻脸不认人,把所有的兄弟姊妹情谊都打到十八层地狱,就为了一点额外的财产?等到50以后,大家都知道所有的功名利禄都是身外之物,人死的时候带不走一分钱。唯独兄弟姊妹这个情谊值得留恋和珍惜。所以,我不建议上法院。让兄弟姊妹坐到一起,所有的外姓人不能参加(因为外姓人加入必会是这个分配更加困难),大家凭感情说事,家庭经济比较好的就不要来挣这个房产,发扬风格。最小的应该感谢从小的时候大哥、大姐对自己的照顾。和和睦睦,商商量量、情情意意的把这个财产分配下来,给你们的下一代树立一个榜样:财产不重要,亲情才重要!如果达不到这一点,那也要可观一点。像那一位一样,愿意放弃自己的继承权。这是高姿态!剩下的人越少越好分。如果某个子女提出自己不要遗产,要请他写个声明。必须告诉大家,如果闹到法院、外姓人再加入、甚至下一辈再进入,你们这兄弟姐妹之间的亲情从此就陌如路人,也给下一辈树立了一个极差的榜样。你们想选什么?
老人的遗产在好,真不如自己凭辛苦挣的钱花起来踏实!
如果说是败家子,老人们去世后,有在多的遗产,也呛不住他们去遭踏!
传说中的旧社会,山西省的吕梁地区,有一户宼姓人家,生了一个儿子,简直是四六不成才,是名副其实的败家子,名叫寇五,寇五的父母在世时,为了防止这小子把家产败光,在盖房时,把房上的每个木条下面,全都放了一个金元宝,同时还把大门盖的抬不出去一个棺材,以解老人家的后顾之忧!
但是,在寇五的父母去世后,寇五看到他父亲的棺材从大门上抬不出去,硬让帮忙的人们,把老人家的棺材,从墙头上抬了出来!
后来,寇五这个败家子,把整个院子,彻底给败光,流落街头,最后只能给鼓匠背鼓!
有一次,当寇五背鼓时,正好让他的亲姑姑看到,他姑心疼侄儿,问寇五,五子,背的鼓累不累?寇五回答他姑姑,不累!这就是民间传说中的寇五背鼓!

退出意味着放弃继承
为了避免在继承中兄弟姐妹起冲突,有一人退出继承,你问如何处理?这好办?
退出继承意味着放弃继承。《民法典》第一千一百二十四条,继承开始后,继承人放弃继承的,应当在遗产继承前,以书面形式作出放弃继承的表示,没有表示的接受继承。

多简单,写上“放弃继承”4个字,写个姓名,年月日,就完事。
放弃继承是为了避免起冲突,我看大可不必。避免起冲突应好好学习有关继承的法律,用法律统一认识。继承人应当本着互谅互让,和睦团结的精神,协商处理继承问题。
因遗产继承,一奶同胞争的不可开交,甚至大打出手,闹上公堂,从此老死不再往来。父母在天之灵被假冒孝子孝女搅得不得安生,让左右邻居认识的人当笑话,背后指点。为一点蝇头小利,不值得呀。

对继承要慎重考虑,不要草率放弃继承,放弃继承别后悔。
遗产分配,该怎样处理?
有遗嘱的,有遗赠的,有遗赠扶养协议的先办理。其余按法定继承。
遗产管理人清理并制作遗产清单,明确继承人第一顺序及第二顺序名单。有第一顺序继承人(包括代位继承,丧偶儿媳对公婆,丧偶女婿对岳父母,尽了主要赡养义务的,作为第一顺序继承人),第二顺序继承人不得继承。
应当先将夫妻共同财产的一半分出为配偶所有,家庭共有财产的,先分出他人的财产。
应当保留胎儿的份额。
应当清偿被继承人依法应当缴纳的税务和债务。
同一顺序继承人继承遗产的份额,一般应当均等。经过协商也可以不均等。
对生活有特殊困难又缺乏劳动能力的继承人,应当予以照顾。比如残疾人,重病人。
对被继承人尽了主要扶养义务或者与被继承人共同生活的,可以多分。
有扶养能力和有扶养条件,不尽扶养义务的,应当不分或者少分。
对继承人以外的依靠被继承人扶养的人,或者继承人以外对被继承人扶养较多的人,可以分给适当的遗产。比如孙子女或者外孙子女,以及其他人。
不宜分割的遗产比如房屋,可以采取折价,适当补偿或者共有等方法处理。
到此,以上就是小编对于继承调解笔录的问题就介绍到这了,希望介绍关于继承调解笔录的1点解答对大家有用。
相关文章
大家好,今天小编关注到一个比较有意思的话题,就是关于继承遗产应从什么时开始的问题,于是小编就整理了5个相关介绍继承遗产应从什么时开始的解答,让我们一起...
2025-06-08 1449 继承遗产的前提
大家好,今天小编关注到一个比较有意思的话题,就是关于共同继承财产的问题,于是小编就整理了1个相关介绍共同继承财产的解答,让我们一起看看吧。共同继承的房...
2025-06-08 1340 继承 共同共有
大家好,今天小编关注到一个比较有意思的话题,就是关于遗产继承声明的问题,于是小编就整理了2个相关介绍遗产继承声明的解答,让我们一起看看吧。遗产继承写给...
2025-06-08 1404 遗产继承说明书
大家好,今天小编关注到一个比较有意思的话题,就是关于共有房产的继承的问题,于是小编就整理了5个相关介绍共有房产的继承的解答,让我们一起看看吧。共有产权...
2025-06-08 1450 共同共有房产继承案例
大家好,今天小编关注到一个比较有意思的话题,就是关于遗产继承分配顺序的问题,于是小编就整理了1个相关介绍遗产继承分配顺序的解答,让我们一起看看吧。继承...
2025-06-08 1312 关于遗产继承顺序
大家好,今天小编关注到一个比较有意思的话题,就是关于遗产的处置与继承的问题,于是小编就整理了2个相关介绍遗产的处置与继承的解答,让我们一起看看吧。遗产...
2025-06-08 1366 遗产处置的法律依据
大家好,今天小编关注到一个比较有意思的话题,就是关于户主继承顺序的问题,于是小编就整理了1个相关介绍户主继承顺序的解答,让我们一起看看吧。户主就是房子...
2025-06-08 959 户主和继承有关系吗
大家好,今天小编关注到一个比较有意思的话题,就是关于遗产房子继承的问题,于是小编就整理了1个相关介绍遗产房子继承的解答,让我们一起看看吧。房产遗产怎样...
2025-06-07 902 遗产继承房子要交税吗
发表评论