大家好,今天小编关注到一个比较有意思的话题,就是关于继承遗产应从什么时开始的问题,于是小编就整理了5个相关介绍继承遗产应从什么时开始的解答,让我们一起...
2025-06-08 1351 继承遗产的前提
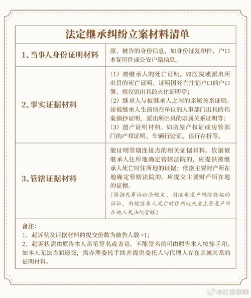
大家好,今天小编关注到一个比较有意思的话题,就是关于法定继承诉讼需要哪些材料的问题,于是小编就整理了3个相关介绍法定继承诉讼需要哪些材料的解答,让我们一起看看吧。
原告是被继承人遗产的合法继承人,根据中华人民共和国民法典规定,原告依法享有继承份额。
被告独立占有被继承人遗产,违反了法律规定,侵犯了原告的合法权益,被告应当将原告应当继承部分予以返还。请求法院到令被告支付给原告应当继承财产。

人民法院办理遗产继承的流程为:起诉、审查、受理、开庭、调解、判决。
人民法院受理的遗产继承案件,是针对继承人无法达成一致继承意见,或者继承人达成一致意见后,需要通过人民法院调解确认的继承案件。人民法院办理继承案件与普通民事案件的办理流程一致。
如果原告在起诉时没有知道或者不知道有被告提供的遗嘱的存在,那么原告在起诉时主张法定继承并不能算作虚假诉讼。因为原告在诉讼时是按照自己所知道的情况提起诉讼的,是以善意的心态进行诉讼的。

但是,如果原告在起诉时明知被告有遗嘱存在,却仍然主张法定继承,此时就属于虚假诉讼。虚假诉讼是指当事人在诉讼中明知自己的主张不成立,仍然提起诉讼,其行为是具有恶意的,旨在违背法律规定获得不正当利益,是不道德和不合法的行为。在这种情况下,原告将会承担相应的法律责任和惩罚。
原告诉讼法定继承,被告出示遗嘱,不算虚假诉讼。
原告认为自己是法定继承人,提起诉讼以后,被告方面出示了对被告有利的,被继承人的遗嘱,原告不知道遗嘱的存在,所以不算虚假诉讼。

1 可能算虚假诉讼
2 根据法律规定,遗嘱优先于法定继承,如果被告出示的遗嘱有效,原告的诉讼请求就没有法律依据,这种情况下,原告的诉讼请求就有可能构成虚假诉讼。
3 但是需要具体情况具体分析,如果原告在起诉前并不知道被告有遗嘱,或者被告的遗嘱存在瑕疵导致无效,那么原告的诉讼请求就不算虚假诉讼。
到此,以上就是小编对于法定继承诉讼需要哪些材料的问题就介绍到这了,希望介绍关于法定继承诉讼需要哪些材料的3点解答对大家有用。
相关文章
大家好,今天小编关注到一个比较有意思的话题,就是关于继承遗产应从什么时开始的问题,于是小编就整理了5个相关介绍继承遗产应从什么时开始的解答,让我们一起...
2025-06-08 1351 继承遗产的前提
大家好,今天小编关注到一个比较有意思的话题,就是关于共同继承财产的问题,于是小编就整理了1个相关介绍共同继承财产的解答,让我们一起看看吧。共同继承的房...
2025-06-08 1237 继承 共同共有
大家好,今天小编关注到一个比较有意思的话题,就是关于遗产继承声明的问题,于是小编就整理了2个相关介绍遗产继承声明的解答,让我们一起看看吧。遗产继承写给...
2025-06-08 1292 遗产继承说明书
大家好,今天小编关注到一个比较有意思的话题,就是关于共有房产的继承的问题,于是小编就整理了5个相关介绍共有房产的继承的解答,让我们一起看看吧。共有产权...
2025-06-08 1328 共同共有房产继承案例
大家好,今天小编关注到一个比较有意思的话题,就是关于遗产继承分配顺序的问题,于是小编就整理了1个相关介绍遗产继承分配顺序的解答,让我们一起看看吧。继承...
2025-06-08 1202 关于遗产继承顺序
大家好,今天小编关注到一个比较有意思的话题,就是关于遗产的处置与继承的问题,于是小编就整理了2个相关介绍遗产的处置与继承的解答,让我们一起看看吧。遗产...
2025-06-08 1262 遗产处置的法律依据
大家好,今天小编关注到一个比较有意思的话题,就是关于户主继承顺序的问题,于是小编就整理了1个相关介绍户主继承顺序的解答,让我们一起看看吧。户主就是房子...
2025-06-08 892 户主和继承有关系吗
大家好,今天小编关注到一个比较有意思的话题,就是关于遗产房子继承的问题,于是小编就整理了1个相关介绍遗产房子继承的解答,让我们一起看看吧。房产遗产怎样...
2025-06-07 829 遗产继承房子要交税吗
发表评论