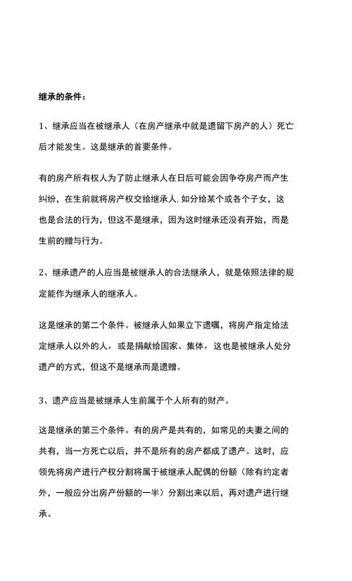
大家好,今天小编关注到一个比较有意思的话题,就是关于继承遗产应从什么时开始的问题,于是小编就整理了5个相关介绍继承遗产应从什么时开始的解答,让我们一起...
2025-06-08 1441 继承遗产的前提
本篇文章给大家谈谈继承和过户有什么区别,以及继承跟过户有区别吗对应的知识点,希望对各位有所帮助,不要忘了收藏本站喔。
办理流程不同生前办理房产过户,流程非常的简单,只要父母双方和子女带上证明身份的身份证件、房产证以及签署好过户合同,到房管局就能办理房产过户手续了。
房屋继承和过户的区别是在性质上不同,前者主要是通过我们国家的继承方式来取得房屋的所有权,而后者的话,它仅仅只是在取得房屋所有权的必要环节。把被继承人所遗的房产转归继承人的行为。

根据相关法律法规,过户可以直接将房子转给单个受益人。而继承需要根据继承权确定受益人,会出现多个受益人都拥有部分房产所有权的情况。过户避免去世以后遗产分争的麻烦。另外按照经济利益来计算,继承过户 省钱。
法律分析:赠与房产与继承的区别主要是:法律规定的继承权,只是继承人享有的一种期待权,如果被继承人没有死亡,继承关系就不会发生,只有在被继承人死亡以后,继承权才会成为既得权。
房产赠与和房产继承有什么区别公证要求的区别房产赠与:赠与的房产,如果是直系亲属,就不需要公证。如不是,也需要走公证才能办理过户。房产继承:继承的房产必须办理公证后才能过户。

其次是赠与,赠与人与受赠人签订赠与合同后,携带该合同和房屋权属证明至公证处办理赠与公证。公证完毕后,携带相关文件再至房管局办理过户手续。赠与需交纳税费包括:公证费、房屋评估费、印花税、登记费及契税。
房屋继承和过户的区别是在性质上不同,前者主要是通过我们国家的继承方式来取得房屋的所有权,而后者的话,它仅仅只是在取得房屋所有权的必要环节。把被继承人所遗的房产转归继承人的行为。
办理流程不同生前办理房产过户,流程非常的简单,只要父母双方和子女带上证明身份的身份证件、房产证以及签署好过户合同,到房管局就能办理房产过户手续了。

法律分析:赠与房产与继承的区别主要是:法律规定的继承权,只是继承人享有的一种期待权,如果被继承人没有死亡,继承关系就不会发生,只有在被继承人死亡以后,继承权才会成为既得权。
税收不同。从税收角度,房产继承过户实际上的成本是很低的。主要的费用是继承权公证费用,与房产赠与相比,继承是不会有营业税、个税以及契税的。而房屋赠与,一般都是直系亲属或者非直系亲属两种形式的赠与。
老人房产生前过户好还是继承好老人房产生前过户比较好。根据相关法律法规,过户可以直接将房子转给单个受益人。而继承需要根据继承权确定受益人,会出现多个受益人都拥有部分房产所有权的情况。
房产继承是在屋主去世后办理的,办理房产继承的好处就是我国都还没推行房屋遗产税,因而房地产遗嘱继承的好处是可以少交税,仅需缴纳产权年限评估费,按件扣除。
老人房产生前过户好还是继承好老人房产生前过户比较好。根据相关法律法规,过户可以直接将房子转给单个受益人。而继承需要根据继承权确定受益人,会出现多个受益人都拥有部分房产所有权的情况。
当然是生前过户好了,因为人在活着的时候一切证明都更具法律效力,如果是继承容易引起家庭的纠纷。 老人生前将自己名下的房产过户给子女可同他们办理买卖、赠与手续,通过房产办理产权证。
法律分析:房屋继承和过户的区别是在性质上不同,前者主要是通过我们国家的继承方式来取得房屋的所有权,而后者的话,它仅仅只是在取得房屋所有权的必要环节。把被继承人所遗的房产转归继承人的行为。
过户就是正常的买卖交易,时所办理的产权转移业务,继承则是在当时办理相关公证后才能行使权利,办理手续。而买卖则不需要公证就可以。
法律分析:赠与房产与继承的区别主要是:法律规定的继承权,只是继承人享有的一种期待权,如果被继承人没有死亡,继承关系就不会发生,只有在被继承人死亡以后,继承权才会成为既得权。
1、法律分析:房屋继承和过户的区别是在性质上不同,前者主要是通过我们国家的继承方式来取得房屋的所有权,而后者的话,它仅仅只是在取得房屋所有权的必要环节。把被继承人所遗的房产转归继承人的行为。
2、法律分析:赠与房产与继承的区别主要是:法律规定的继承权,只是继承人享有的一种期待权,如果被继承人没有死亡,继承关系就不会发生,只有在被继承人死亡以后,继承权才会成为既得权。
3、过户就是正常的买卖交易,时所办理的产权转移业务,继承则是在当时办理相关公证后才能行使权利,办理手续。而买卖则不需要公证就可以。
4、买卖过户、继承与赠与房子的区别在于;生效时间不同:继承只有产权人过世后才能过户,而赠与和买卖可立即过户;税费不同:继承税费1%-4%,买卖税费1%-6%,赠与税费,若赠与非直系亲属,与买卖一样。
5、法律主观:房改房,如果已经房改完毕,被继承人去世前取得完全产权的,可以用于继承,与其他方式取得的商品房继承时没有区别。
6、房产过户是指通过转让、买卖、赠予、继承遗产等方式获得房产,去房屋权属登记中心办理的 房屋产权变更 手续。即产权转移从甲方转移到乙方的全过程。
1、目前房屋过户主要有三种方式:继承、赠与、买卖。三种方式各有利弊及操作流程,所需要缴纳的费用也各不相同。房产继承:费用较少风险较高 继承意味着继承人不需要支付房屋本身的价格而获得房产。
2、继承人 后出售此房时,将被征收20%个税。如果房产证年满5年且是唯一住房,可免征个税。赠与 采用赠与的方式过户,简单便捷。
3、房产赠与和房产继承有什么区别公证要求的区别房产赠与:赠与的房产,如果是直系亲属,就不需要公证。如不是,也需要走公证才能办理过户。房产继承:继承的房产必须办理公证后才能过户。
4、由此可见,对于李先生来说,现在要把这套房子过户给孩子,无疑是赠与更省钱;但房子的情况不同,税费标准也有区别,所以不能一概而论,需要具体分析。
5、法律主观:赠与房产过户 和买卖过户主要区别是税收不同。
关于继承和过户有什么区别和继承跟过户有区别吗的介绍到此就结束了,不知道你从中找到你需要的信息了吗 ?如果你还想了解更多这方面的信息,记得收藏关注本站。
相关文章
大家好,今天小编关注到一个比较有意思的话题,就是关于继承遗产应从什么时开始的问题,于是小编就整理了5个相关介绍继承遗产应从什么时开始的解答,让我们一起...
2025-06-08 1441 继承遗产的前提
大家好,今天小编关注到一个比较有意思的话题,就是关于共同继承财产的问题,于是小编就整理了1个相关介绍共同继承财产的解答,让我们一起看看吧。共同继承的房...
2025-06-08 1329 继承 共同共有
大家好,今天小编关注到一个比较有意思的话题,就是关于遗产继承声明的问题,于是小编就整理了2个相关介绍遗产继承声明的解答,让我们一起看看吧。遗产继承写给...
2025-06-08 1393 遗产继承说明书
大家好,今天小编关注到一个比较有意思的话题,就是关于共有房产的继承的问题,于是小编就整理了5个相关介绍共有房产的继承的解答,让我们一起看看吧。共有产权...
2025-06-08 1437 共同共有房产继承案例
大家好,今天小编关注到一个比较有意思的话题,就是关于遗产继承分配顺序的问题,于是小编就整理了1个相关介绍遗产继承分配顺序的解答,让我们一起看看吧。继承...
2025-06-08 1294 关于遗产继承顺序
大家好,今天小编关注到一个比较有意思的话题,就是关于遗产的处置与继承的问题,于是小编就整理了2个相关介绍遗产的处置与继承的解答,让我们一起看看吧。遗产...
2025-06-08 1350 遗产处置的法律依据
大家好,今天小编关注到一个比较有意思的话题,就是关于户主继承顺序的问题,于是小编就整理了1个相关介绍户主继承顺序的解答,让我们一起看看吧。户主就是房子...
2025-06-08 950 户主和继承有关系吗
大家好,今天小编关注到一个比较有意思的话题,就是关于遗产房子继承的问题,于是小编就整理了1个相关介绍遗产房子继承的解答,让我们一起看看吧。房产遗产怎样...
2025-06-07 898 遗产继承房子要交税吗
发表评论