大家好,今天小编关注到一个比较有意思的话题,就是关于继承遗产应从什么时开始的问题,于是小编就整理了5个相关介绍继承遗产应从什么时开始的解答,让我们一起...
2025-06-08 1441 继承遗产的前提
本篇文章给大家谈谈法定继承案件诉讼费标准,以及继承法院诉讼费标准对应的知识点,希望对各位有所帮助,不要忘了收藏本站喔。
法律分析:就是在继承中存在争议的财产,诉讼标的是民事诉讼中,当事人之间所争执的需要通过审判机关的审判活动予以解决的民事、经济法律关系,亦即当事人之间的权利义务关系。每个诉讼都有特定的标的,一般由原告的诉讼请求决定。
法律主观:继承权纠纷提起诉讼的期限为3年,自继承人知道或者应当知道其权利被侵犯之 起计算。但是,自继承开始之 起超过二十年的,不得再提起诉讼。

一般来说继承案件标的金额为遗产的金额而不是夫妻共同财产金额。诉讼标的物,是指当事人双方权利义务指向的对象。标的额是指标的物的价值或金钱数额。
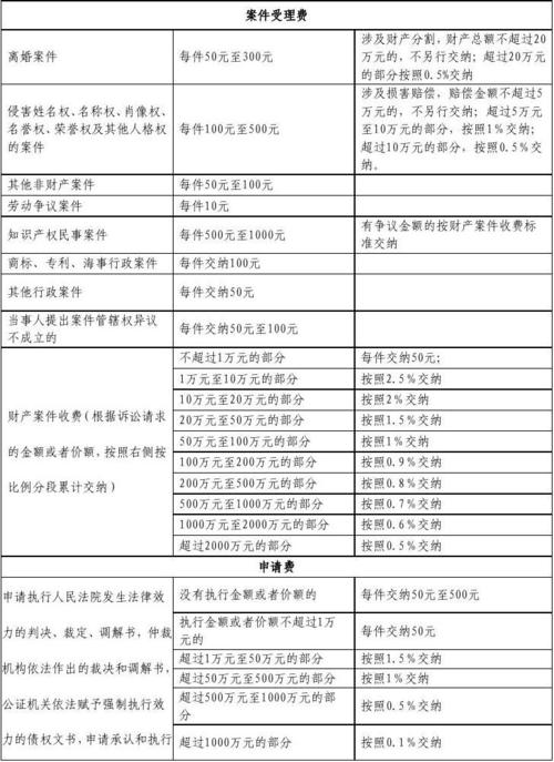
按照标的金额的0.6%加上21800元计算标的金额2000万以上的,按照标的金额的0.5%加上41800元计算。另外,适用简易程序审理的案件以及以调解方式结案的案件减半交纳案件诉讼费。
第二十九条: 诉讼费用 由败诉方负担,胜诉方自愿承担的除外。 部分胜诉、部分败诉的,人民法院根据案件的具体情况决定当事人各自负担的诉讼费用数额。

法院通常根据 诉讼 标的额收取诉讼费,采用累进计算的方式。10000万元以下的,50元;10万元以下的,标的额×5%-200元;20万元以下的,标的额×0%+300元。
主要是:10万元以下(含10万元)部分收费比例为6%,不足5000元的,按5000元收取;10万元以上至100万元(含100万元)部分收费比例为5%;100万元以上至500万元(含500万元)部分收费比例为4%。
五百万到一千万:0.7%加上11800元;一千万到两千万:0.6%加上21800元;二千万以上:0.5%加上41800元。

房产继承纠纷诉讼费分段累计交纳,1万以内开始交50元,超过2000万部分,按照0.5%交纳。推荐北京冠领律师事务所,这个机构是北京广播电视台《第三调解室》栏目特约合作律所。
法律分析:遗产继承案件收费标准是不超过1万元的,每件交纳50元,10万元以下的部分,按照。5%交纳,20万元以下的部分,按照2%交纳,50万元以下的部分,按照5%交纳,100万元以下的部分,按照1%交纳。
1、当事人应当向人民法院交纳的诉讼费用包括: (一)案件受理费; (二)申请费; (三)证人、鉴定人、翻译人员、理算人员在人民法院指定 期出庭发生的交通费、住宿费、生活费和误工补贴。
2、如果是单纯的房屋权属确认之诉、不涉及给付内容的:应属于不涉及财产纠纷的非财产案件,诉讼费应按件收取、而不是按诉讼标的额(实际上也没有标的额)收取,每件收取50_100元。
3、你说的情况属于涉及财产类案件:这是根据诉讼标的额收取诉讼费的;馨窝网具体的收费标准如下,希望对你有所帮助,是累进算的。
4、首先,现在房产继承已经不需要强制公正;其次,如果有纠纷就需要进行诉讼; 后,如果为了避免纠纷建议进行公证,公证房产公证费大概为2%,虽然比诉讼费多,但是贵在省时省力高效。
5、不涉及财产关系的 高不超过5000元/件;涉及财产关系的,争议标的不超过10000元的,每件 高可收取1000元的手续费;.争议标的超过10000元的,除每件 高可收取2000元的手续费外,可以按照不高于规定标准分段收取。
法定继承案件诉讼费标准的介绍就聊到这里吧,感谢你花时间阅读本站内容,更多关于继承法院诉讼费标准、法定继承案件诉讼费标准的信息别忘了在本站进行查找喔。
相关文章
大家好,今天小编关注到一个比较有意思的话题,就是关于继承遗产应从什么时开始的问题,于是小编就整理了5个相关介绍继承遗产应从什么时开始的解答,让我们一起...
2025-06-08 1441 继承遗产的前提
大家好,今天小编关注到一个比较有意思的话题,就是关于共同继承财产的问题,于是小编就整理了1个相关介绍共同继承财产的解答,让我们一起看看吧。共同继承的房...
2025-06-08 1329 继承 共同共有
大家好,今天小编关注到一个比较有意思的话题,就是关于遗产继承声明的问题,于是小编就整理了2个相关介绍遗产继承声明的解答,让我们一起看看吧。遗产继承写给...
2025-06-08 1393 遗产继承说明书
大家好,今天小编关注到一个比较有意思的话题,就是关于共有房产的继承的问题,于是小编就整理了5个相关介绍共有房产的继承的解答,让我们一起看看吧。共有产权...
2025-06-08 1437 共同共有房产继承案例
大家好,今天小编关注到一个比较有意思的话题,就是关于遗产继承分配顺序的问题,于是小编就整理了1个相关介绍遗产继承分配顺序的解答,让我们一起看看吧。继承...
2025-06-08 1294 关于遗产继承顺序
大家好,今天小编关注到一个比较有意思的话题,就是关于遗产的处置与继承的问题,于是小编就整理了2个相关介绍遗产的处置与继承的解答,让我们一起看看吧。遗产...
2025-06-08 1350 遗产处置的法律依据
大家好,今天小编关注到一个比较有意思的话题,就是关于户主继承顺序的问题,于是小编就整理了1个相关介绍户主继承顺序的解答,让我们一起看看吧。户主就是房子...
2025-06-08 950 户主和继承有关系吗
大家好,今天小编关注到一个比较有意思的话题,就是关于遗产房子继承的问题,于是小编就整理了1个相关介绍遗产房子继承的解答,让我们一起看看吧。房产遗产怎样...
2025-06-07 898 遗产继承房子要交税吗
发表评论