大家好,今天小编关注到一个比较有意思的话题,就是关于继承遗产应从什么时开始的问题,于是小编就整理了5个相关介绍继承遗产应从什么时开始的解答,让我们一起...
2025-06-08 1447 继承遗产的前提
今天给各位分享继承抚养子女的知识,其中也会对形成抚养关系的继子女继承权进行解释,如果能碰巧解决你现在面临的问题,别忘了关注本站,现在开始吧!
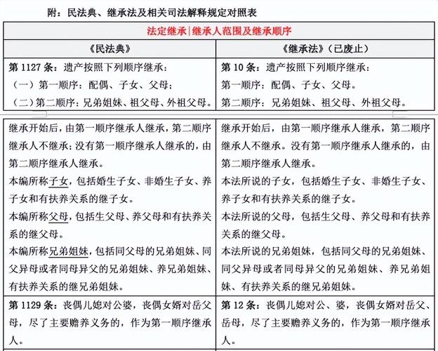
1、法律分析:有抚养关系继子女有继承权。子女属于继承遗产的第一顺序人员,这里的子女可以包括婚生子女、非婚生子女、养子女和有扶养关系的继子女。
2、法律主观:根据我国《继承法》的规定,继承开始后,由第一顺位继承人继承,第一顺位继承人包括配偶、子女、父母,其中子女包括婚生子女、非婚生子女、养子女和有抚养关系的继子女。

3、法律分析:继父母有扶养关系的继子女对继父母的遗产享有继承权,因为有扶养关系的继子女与继父母之间形成了法律上的拟制血亲关系,继子女也就能像婚生子女一样继承被继承人的遗产,成为被继承人的法定继承人。
1、有遗赠扶养协议的,按照协议办理。如果没有遗嘱那么应当按照法定继承办理继承事宜。 根据《继承法》第十条 遗产按照下列顺序继承: 第一顺序:配偶、子女、父母。 第二顺序:兄弟姐妹、祖父母、外祖父母。
2、以此案例来进行说明,如果该父母在离婚之后,孩子的抚养权归了父亲,而母亲因某种原因去世,妈妈这个孩子是有权利继承母亲的遗产的,因为他毕竟也是他母亲的孩子。

3、如果在离婚时,法院已经把你判给父亲,你依旧还是你母亲的孩子,这种关系是无法改变的,在你的母亲去世时,如果没有立下遗嘱特别指定,你就是法律第一继承人,还是有钱继承父母的财产。
1、一般情况下,爷爷、奶奶对孙子女、外公外婆对外孙子女是没有法定抚养义务的。但是,有负担能力的祖父母、外祖父母,对于父母已经死亡或父母无力抚养的未成年的孙子女、外孙子女,有抚养的义务。
2、只有满足上述条件,外公外婆才有可能获得照顾孩子的权利。《 民法典》第二十六条 父母对未成年子女负有抚养、教育和保护的义务。 成年子女对父母负有赡养、扶助和保护的义务。
3、孩子的父母意外去世了,孩子还未成年,外婆有抚养能力的,就有抚养义务。这种义务是法定的,是不能推脱的。同样的道理,孩子的祖父母有抚养能力的,也有这样的抚养义务。
1、法律分析:有抚养关系继子女有继承权。子女属于继承遗产的第一顺序人员,这里的子女可以包括婚生子女、非婚生子女、养子女和有扶养关系的继子女。
2、至于共同生活的时间,有的学者提出继父或继母扶养继子女应达到5年以上才能认定其形成扶养关系。
3、继子女是否有 遗产继承 权 有抚养关系的继子女与亲生子女一样都具有继承权。 我国《 继承法 》第10条明确规定,遗产按照下列顺序继承:配偶、子女、父母。
4、法律主观:根据我国《继承法》的规定,继承开始后,由第一顺位继承人继承,第一顺位继承人包括配偶、子女、父母,其中子女包括婚生子女、非婚生子女、养子女和有抚养关系的继子女。
继承抚养子女的介绍就聊到这里吧,感谢你花时间阅读本站内容,更多关于形成抚养关系的继子女继承权、继承抚养子女的信息别忘了在本站进行查找喔。
相关文章
大家好,今天小编关注到一个比较有意思的话题,就是关于继承遗产应从什么时开始的问题,于是小编就整理了5个相关介绍继承遗产应从什么时开始的解答,让我们一起...
2025-06-08 1447 继承遗产的前提
大家好,今天小编关注到一个比较有意思的话题,就是关于共同继承财产的问题,于是小编就整理了1个相关介绍共同继承财产的解答,让我们一起看看吧。共同继承的房...
2025-06-08 1333 继承 共同共有
大家好,今天小编关注到一个比较有意思的话题,就是关于遗产继承声明的问题,于是小编就整理了2个相关介绍遗产继承声明的解答,让我们一起看看吧。遗产继承写给...
2025-06-08 1397 遗产继承说明书
大家好,今天小编关注到一个比较有意思的话题,就是关于共有房产的继承的问题,于是小编就整理了5个相关介绍共有房产的继承的解答,让我们一起看看吧。共有产权...
2025-06-08 1440 共同共有房产继承案例
大家好,今天小编关注到一个比较有意思的话题,就是关于遗产继承分配顺序的问题,于是小编就整理了1个相关介绍遗产继承分配顺序的解答,让我们一起看看吧。继承...
2025-06-08 1302 关于遗产继承顺序
大家好,今天小编关注到一个比较有意思的话题,就是关于遗产的处置与继承的问题,于是小编就整理了2个相关介绍遗产的处置与继承的解答,让我们一起看看吧。遗产...
2025-06-08 1356 遗产处置的法律依据
大家好,今天小编关注到一个比较有意思的话题,就是关于户主继承顺序的问题,于是小编就整理了1个相关介绍户主继承顺序的解答,让我们一起看看吧。户主就是房子...
2025-06-08 954 户主和继承有关系吗
大家好,今天小编关注到一个比较有意思的话题,就是关于遗产房子继承的问题,于是小编就整理了1个相关介绍遗产房子继承的解答,让我们一起看看吧。房产遗产怎样...
2025-06-07 901 遗产继承房子要交税吗
发表评论