大家好,今天小编关注到一个比较有意思的话题,就是关于继承遗产应从什么时开始的问题,于是小编就整理了5个相关介绍继承遗产应从什么时开始的解答,让我们一起...
2025-06-08 1447 继承遗产的前提
今天给各位分享关于遗产继承的问题的知识,其中也会对关于遗产继承法进行解释,如果能碰巧解决你现在面临的问题,别忘了关注本站,现在开始吧!
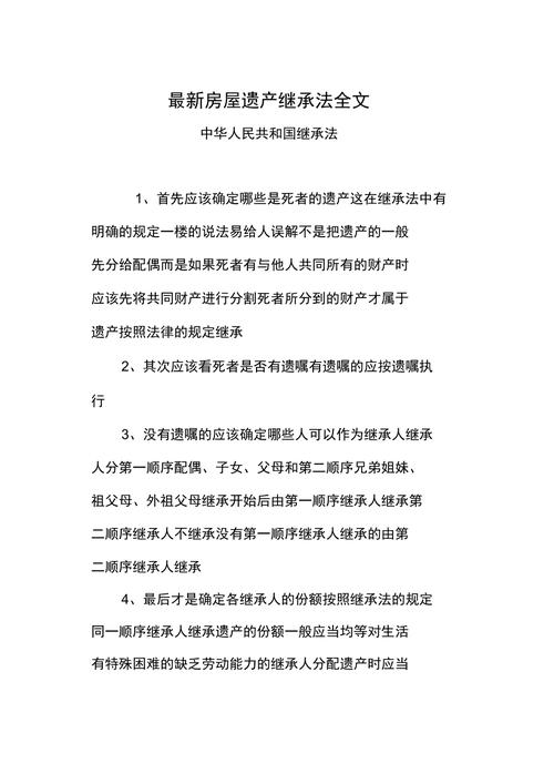
1、继承遗产的人,必须是被继承人的合法继承人,即法定继承人或遗嘱继承人。我国继承法确定的法定继承人有:配偶、子女、父母、兄弟姐妹、祖父母、外祖父母。
2、继承开始后,由第一顺序继承人继承,第二顺序继承人不继承;没有第一顺序继承人继承的,由第二顺序继承人继承。遗产按照下列顺序继承:第一顺序继承人:配偶、子女、父母。

3、年的房产继承法有了新的规定,主要包括以下几个方面:继承权的确定、继承份额的分配、继承登记手续的办理,以及遗嘱效力的认定。
4、民法典继承法关于房产继承的 新规定:第一千一百二十七条遗产按照下列顺序继承:(一)第一顺序:配偶、子女、父母。(二)第二顺序:兄弟姐妹、祖父母、外祖父母。
5、遗产继承法是有以下规定:我国遗产继承效力从高到低分为遗嘱扶养协议、遗赠、遗嘱继承、法定继承。遗产是公民死亡时的遗留的个人合法财产。包括公民的房屋、收入、林木等。

父母遗产,有遗嘱按照遗嘱继承,没有遗嘱按照法定继承。法定继承的顺序:第一顺序:配偶、子女、父母;第二顺序:兄弟姐妹、祖父母、外祖父母。第一顺序先继承,没有第一顺序,由第二顺序继承人继承。
法律分析:按照2021年1月1 起开始实施的《 民法典》规定,继承的第一顺序为配偶、子女、父母;第二顺序为兄弟姐妹、祖父母、外祖父母。
第十条遗产按照下列顺序继承:第一顺序:配偶、子女、父母。第二顺序:兄弟姐妹、祖父母、外祖父母。继承开始后,由第一顺序继承人继承,第二顺序继承人不继承。没有第一顺序继承人继承的,由第二顺序继承人继承。

1、继承条件继承应当在被继承人(在房产继承中就是遗留下房产的人)死亡后才能发生这是继承的首要条件。
2、根据我国《宪法》的第103条规定:国家应该依照法律规定保护公民的继承权和私有财产权。在《继承法》中也明确的规定了:公民的房屋属于公民个人的合法财产,所以农民的房屋城镇子女是可以继承的。
3、不只是农村户籍的子女可以继承;具有城镇户籍的子女也可以继承父母农村宅基地使用权,也就是说城镇户口的子女也可以继承父母在农村的房子。
关于关于遗产继承的问题和关于遗产继承法的介绍到此就结束了,不知道你从中找到你需要的信息了吗 ?如果你还想了解更多这方面的信息,记得收藏关注本站。
相关文章
大家好,今天小编关注到一个比较有意思的话题,就是关于继承遗产应从什么时开始的问题,于是小编就整理了5个相关介绍继承遗产应从什么时开始的解答,让我们一起...
2025-06-08 1447 继承遗产的前提
大家好,今天小编关注到一个比较有意思的话题,就是关于共同继承财产的问题,于是小编就整理了1个相关介绍共同继承财产的解答,让我们一起看看吧。共同继承的房...
2025-06-08 1333 继承 共同共有
大家好,今天小编关注到一个比较有意思的话题,就是关于遗产继承声明的问题,于是小编就整理了2个相关介绍遗产继承声明的解答,让我们一起看看吧。遗产继承写给...
2025-06-08 1397 遗产继承说明书
大家好,今天小编关注到一个比较有意思的话题,就是关于共有房产的继承的问题,于是小编就整理了5个相关介绍共有房产的继承的解答,让我们一起看看吧。共有产权...
2025-06-08 1440 共同共有房产继承案例
大家好,今天小编关注到一个比较有意思的话题,就是关于遗产继承分配顺序的问题,于是小编就整理了1个相关介绍遗产继承分配顺序的解答,让我们一起看看吧。继承...
2025-06-08 1302 关于遗产继承顺序
大家好,今天小编关注到一个比较有意思的话题,就是关于遗产的处置与继承的问题,于是小编就整理了2个相关介绍遗产的处置与继承的解答,让我们一起看看吧。遗产...
2025-06-08 1356 遗产处置的法律依据
大家好,今天小编关注到一个比较有意思的话题,就是关于户主继承顺序的问题,于是小编就整理了1个相关介绍户主继承顺序的解答,让我们一起看看吧。户主就是房子...
2025-06-08 954 户主和继承有关系吗
大家好,今天小编关注到一个比较有意思的话题,就是关于遗产房子继承的问题,于是小编就整理了1个相关介绍遗产房子继承的解答,让我们一起看看吧。房产遗产怎样...
2025-06-07 901 遗产继承房子要交税吗
发表评论