大家好,今天小编关注到一个比较有意思的话题,就是关于继承遗产应从什么时开始的问题,于是小编就整理了5个相关介绍继承遗产应从什么时开始的解答,让我们一起...
2025-06-08 545 继承遗产的前提
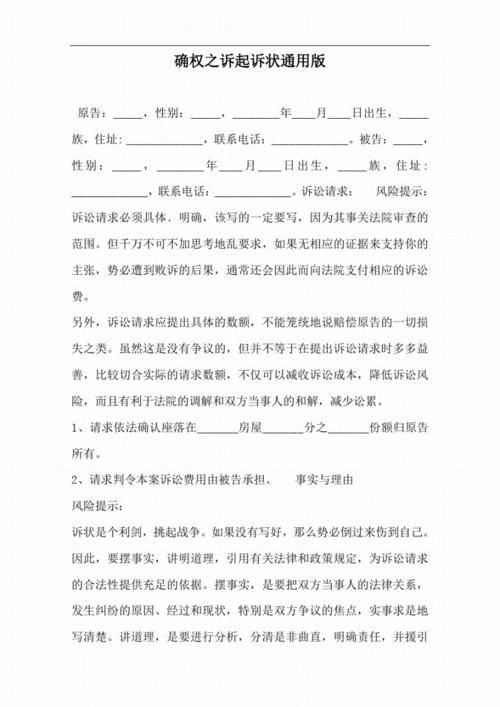
本篇文章给大家谈谈继承纠纷确权之诉,以及继承权确认之诉对应的知识点,希望对各位有所帮助,不要忘了收藏本站喔。
1、法律分析:民法典规定,因房屋继承产生权属争议的,当事人可以向法院提起确权诉讼。
2、法律主观:遗产继承 中,如果其他人不愿意作为原告起诉,你可以把他们全部作为被告,在 诉讼 过程中,他们可以放弃自 继承 ,但起诉时你必须将所有 继承人 列为原告或者被告。建议 委托律师 了解具体案情并提供法律帮助。

3、法律主观: 遗产继承纠纷 起诉的手续是怎样的 (1)打 遗产继承官司 首先要写好起诉状,起诉状要有恰当的诉讼请求,以及合理的事实与理由和法律依据,这些都是决定打官司胜败的重要因素。
4、如房产所有权证、存款凭证、 等(上述证件应备一份复印件交公证处存档)。被继承人的遗嘱,(在国外立的遗嘱,须经居住国遗嘱检验部门检定及外交认证)全部合法继承人情况的证明。
法律分析:可以。继承人应当本着互谅互让、和睦团结的精神,协商处理继承问题。遗产分割的时间、办法和份额,由继承人协商确定。协商不成的,可以由人民调解委员会调解或者向人民法院提起诉讼。

法律分析:房产继承权发生民事纠纷的,可以起诉。房产继承纠纷起诉,由继承人中的一人或几人作为原告到被告所在地(如果是涉及房子等不动产的继承,也可以到不动产所在地)的县区级法院起诉。
但是,自继承开始之 起超过二十年的,不得再提起诉讼。按照《民法典》(2021年1月1 实施)第一千一百二十四条继承开始后,继承人放弃继承的,应当在遗产处理前,以书面形式作出放弃继承的表示;没有表示的,视为接受继承。
法庭辩论终结,应当依法作出判决。判决前能够调解的,还可以进行调解,调解不成的,应当及时判决。判决宣告。

法律分析:具体要看具体的事实和证据情况。如果是有权单独处分并已过户,则属于正常处分自己财产的行为 法律依据:《 民事诉讼法》第十七条 基层人民法院管辖第一审民事案件,但本法另有规定的除外。
另外,民诉法还规定,因不动产纠纷提起的诉讼,由不动产所在地的法院管辖。因此,房产继承纠纷应由房产所在地法院管辖。
房产纠纷诉讼期限,也就是法律上所说的诉讼时效。诉讼时效是指民事权利受到侵害权利人在法定期内不行使权利,当诉讼时效届满时,债务人获得诉讼时效抗辩权。
遗产继承确权的具体步骤如下:申请遗产继承:继承人应当在遗产分配程序中申请遗产继承,具体程序包括向有关法院或公证机关提交申请书、遗嘱等相关证明材料。
法律主观:遗产继承 中,如果其他人不愿意作为原告起诉,你可以把他们全部作为被告,在 诉讼 过程中,他们可以放弃自 继承 ,但起诉时你必须将所有 继承人 列为原告或者被告。建议 委托律师 了解具体案情并提供法律帮助。
法律主观:房产法定继承后是否需确权法定继承房屋后,如果办理民房屋过户登记的,房屋继承发生效力,不需要申请房屋确权。
如果房屋存在未还清银行贷款的情况,说明这套房屋是不完善的。这种情况下,需要先把贷款还清,然后才可以作为整体遗产来进行分配。
房产继承的时效为3年,具体情况如下:房产继承3年过诉讼时效,民法典规定,房屋继承产生纠纷的,向人民法院提起诉讼时,诉讼时效是3年,从起诉人知道权利被侵犯时开始计算;举证期限。
如《民法典》第188条规定:继承权纠纷提起诉讼的期限为二年,自继承人知道或者应当知道自己的权利被侵犯之 起计算,但是,自继承开始之 起超过二十年的,不得提起诉讼。
民法典规定,因房屋继承产生纠纷的,超过规定的诉讼时效后不起诉的,房屋继承权就会失效。《 民法典》第一百八十八条【普通诉讼时效、 长权利保护期间】向人民法院请求保护民事权利的诉讼时效期间为三年。
一般来说,诉讼时效期是三年。《继承法》第八条规定, 继承权纠纷提起诉讼的期限为二年,自继承人知道或者应当知道其权利被侵犯之 起计算。
房子继承年限规定是房屋的继承办理,实际上没有时间的规定。继承权纠纷提起诉讼的期间为三年,自继承人知道或应当知道其权利被侵害之时起计算。但是自继承开始之 起超过二十年的,不得再提起诉讼。
遗产继承纠纷诉讼时效 遗产继承诉讼时效为三年。继承权主体可以通过法律的直接规定明确,或者是合法有效的遗嘱指定,也可以通过被继承人与他人签订的遗赠扶养协议指定。
关于继承纠纷确权之诉和继承权确认之诉的介绍到此就结束了,不知道你从中找到你需要的信息了吗 ?如果你还想了解更多这方面的信息,记得收藏关注本站。
相关文章
大家好,今天小编关注到一个比较有意思的话题,就是关于继承遗产应从什么时开始的问题,于是小编就整理了5个相关介绍继承遗产应从什么时开始的解答,让我们一起...
2025-06-08 545 继承遗产的前提
大家好,今天小编关注到一个比较有意思的话题,就是关于共同继承财产的问题,于是小编就整理了1个相关介绍共同继承财产的解答,让我们一起看看吧。共同继承的房...
2025-06-08 444 继承 共同共有
大家好,今天小编关注到一个比较有意思的话题,就是关于遗产继承声明的问题,于是小编就整理了2个相关介绍遗产继承声明的解答,让我们一起看看吧。遗产继承写给...
2025-06-08 525 遗产继承说明书
大家好,今天小编关注到一个比较有意思的话题,就是关于共有房产的继承的问题,于是小编就整理了5个相关介绍共有房产的继承的解答,让我们一起看看吧。共有产权...
2025-06-08 546 共同共有房产继承案例
大家好,今天小编关注到一个比较有意思的话题,就是关于遗产继承分配顺序的问题,于是小编就整理了1个相关介绍遗产继承分配顺序的解答,让我们一起看看吧。继承...
2025-06-08 461 关于遗产继承顺序
大家好,今天小编关注到一个比较有意思的话题,就是关于遗产的处置与继承的问题,于是小编就整理了2个相关介绍遗产的处置与继承的解答,让我们一起看看吧。遗产...
2025-06-08 520 遗产处置的法律依据
大家好,今天小编关注到一个比较有意思的话题,就是关于户主继承顺序的问题,于是小编就整理了1个相关介绍户主继承顺序的解答,让我们一起看看吧。户主就是房子...
2025-06-08 385 户主和继承有关系吗
大家好,今天小编关注到一个比较有意思的话题,就是关于遗产房子继承的问题,于是小编就整理了1个相关介绍遗产房子继承的解答,让我们一起看看吧。房产遗产怎样...
2025-06-07 377 遗产继承房子要交税吗
发表评论