大家好,今天小编关注到一个比较有意思的话题,就是关于继承遗产应从什么时开始的问题,于是小编就整理了5个相关介绍继承遗产应从什么时开始的解答,让我们一起...
2025-06-08 551 继承遗产的前提
今天给各位分享财产继承公正的知识,其中也会对财产继承公正需调查吗进行解释,如果能碰巧解决你现在面临的问题,别忘了关注本站,现在开始吧!
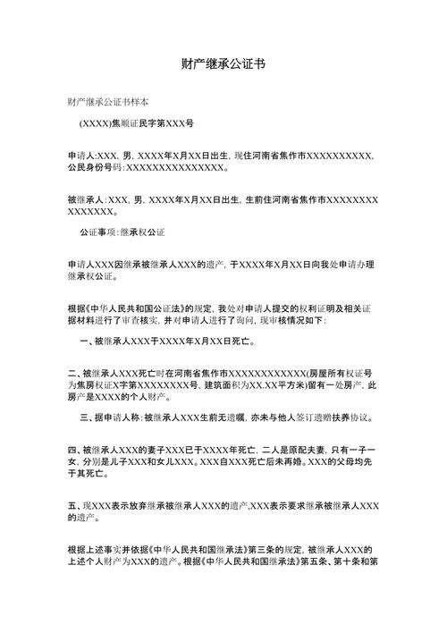
继承公证是为了使继承人之间的协议产生法律效力 遗产是被继承人死亡时遗留的个人所有财产和法律规定可以继承的其他财产权益。包括积极遗产和消极遗产。
公证房产继承是什么房产继承公证,是国家公证机关根据公民的申请,依法证明公民具有继承死者遗留的个人合法房产权利的真实性、合法性的活动。

法律主观:遗产继承公证的作用:可以使遗产继承合法化;可以减少遗产继承过程中很多的纠纷,有效保护继承人的合法权益;使遗产继承具有较强的执行效力。
二种谓之“ 继承权公证 ”,认为是公证机构根据继承人的申请,依照法律的有关规定,确认并证明继承人对死者遗产享有 继承权 的证明活动。
法律分析继承公证,是指公证机构根据法律的规定和继承人的申请,依法证明继承人的继承行为真实性、合法性,确认继承人的继承权的活动。

继承公证是遗产继承的方式之一,但与是否独生子女以及房产证加名等无关。房产证上虽然加上了子女的名字并登记为共有,说明该房屋仍然有被继承人的份额,因此属于被继承人的部分在其去世后,仍然要进行遗产继承。
遗产继承公证的办理流程如下。根据申请要求填写公证申请表;提交证明材料;公证人员审核材料和公证申请表;审核通过以后,可以将证明材料以及申请表格交给承办公证员,由承办公证员予以受理;完成后便可以领取遗产继承公证书。
按照以下步骤办理继承公证:填写《公证申请表》。提交以下这些证明材料:继承人的身份证、户口簿原件。被继承人(死者)的《死亡户口注销单》原件。

继承公证的办理手续:当事人应当亲自向有管辖权的公证处提出申请;公证申请被接待公证员受理后,公证员就遗嘱的内容进行审查;当事人配合公证员做完公证接谈笔录,并在笔录上签字确认。
若是放弃继承的,继承人亲自到公证处办理《放弃继承权声明书公证书》或提交住所地公证处的《放弃继承权声明书公证书》原件。遗产若为房屋的,应提交《房屋所有权证》与《国有土地使用证》原件。
办理遗产继承公证需经过以下程序:填写《公证申请表》根据你的申请要求,用钢笔填写相应的《公证申请表》。 提交证明材料法定继承人亲自到公证处提交身份证、户口簿原件。
遗产继承公证的办理流程是:双方需要携带办理遗产公证的材料亲自到公证处提出公证申请,填写公证的申请表格;公证申请被公证员受理后,公证员就遗产的内容,遗产处分的财产的权利进行证明,办理公证。
继承人的身份证明。包括:身份证、户口簿。 亲属关系证明。公证处一般都提供专用的表格,填写完成后上相应的单位签字盖章即可。 继承人已死亡的,提供死亡证明。所有继承人需要亲自到场,要有签字和按手印。
遗产继承公证手续:填写公证申请表;提交证明材料。公证是公证机构根据自然人、法人或者其他组织的申请,依法定程序对民事法律行为和文书的真实性、合法性予以证明的活动。
1、先联系房产所在地公证处进行预约,所有的继承人均需到场,如果是国外或者外地的继承人无法到场的,公证委托当地亲友代为办理。
2、法律分析:第一步,当事人要准备好以下几种材料:被继承人的死亡证明、遗产证明、死者生前单位或所在社区出具的亲属关系证明、其他证明文件,如独生子女证、婚姻关系证明、户口本。
3、遗产继承公证去被继承人所在地的公证机关办理。
1、法律分析:遗产的继承公证在公证机构即公证处办理,在公证处按要求提交所需材料后,经审核符合办理条件的,公证处会出具继承权公证书。
2、遗产继承公证流程:当事人向住所地、经常居住地、行为地或者事实发生地的公证机构提出公证申请;公证机构依法审查申请材料;经审查通过的,由公证机构自受理公证申请之 起十五个工作 内向当事人出具公证书。
3、父母在世办理遗产公的方法,具体如下:证继承公证当事人需要亲自前往公证处办理继承公证。
首先需要带的是被继承人的死亡证明。医疗机构出具的死亡证明,公安机关出具的死亡证明,人民民法院宣告死亡的判决书、死亡公证书。并且需要提供注销户口证明(到当地派出所户籍管理处即可办理)。
遗产继承公证的办理流程是:双方需要携带办理遗产公证的材料亲自到公证处提出公证申请,填写公证的申请表格;公证申请被公证员受理后,公证员就遗产的内容,遗产处分的财产的权利进行证明,办理公证。
按照以下步骤办理继承公证:填写《公证申请表》。提交以下这些证明材料:继承人的身份证、户口簿原件。被继承人(死者)的《死亡户口注销单》原件。
综上所述,公证必须由遗嘱人亲自办理。由于立遗嘱是与人身关系密切相关的民事法律行为,就象结婚、离婚、收养等一样,是不能由亲属朋友或律师等代理办理的。
首先,要明确被继承人(即逝者)所的遗产。办理房屋产权继承需提供房屋权证;继承合同权益需提供合同;继承存款需提供存折、存单等存款证明;继承股权需提供股权证明及公司章程。
关于财产继承公正和财产继承公正需调查吗的介绍到此就结束了,不知道你从中找到你需要的信息了吗 ?如果你还想了解更多这方面的信息,记得收藏关注本站。
相关文章
大家好,今天小编关注到一个比较有意思的话题,就是关于继承遗产应从什么时开始的问题,于是小编就整理了5个相关介绍继承遗产应从什么时开始的解答,让我们一起...
2025-06-08 551 继承遗产的前提
大家好,今天小编关注到一个比较有意思的话题,就是关于共同继承财产的问题,于是小编就整理了1个相关介绍共同继承财产的解答,让我们一起看看吧。共同继承的房...
2025-06-08 452 继承 共同共有
大家好,今天小编关注到一个比较有意思的话题,就是关于遗产继承声明的问题,于是小编就整理了2个相关介绍遗产继承声明的解答,让我们一起看看吧。遗产继承写给...
2025-06-08 530 遗产继承说明书
大家好,今天小编关注到一个比较有意思的话题,就是关于共有房产的继承的问题,于是小编就整理了5个相关介绍共有房产的继承的解答,让我们一起看看吧。共有产权...
2025-06-08 558 共同共有房产继承案例
大家好,今天小编关注到一个比较有意思的话题,就是关于遗产继承分配顺序的问题,于是小编就整理了1个相关介绍遗产继承分配顺序的解答,让我们一起看看吧。继承...
2025-06-08 464 关于遗产继承顺序
大家好,今天小编关注到一个比较有意思的话题,就是关于遗产的处置与继承的问题,于是小编就整理了2个相关介绍遗产的处置与继承的解答,让我们一起看看吧。遗产...
2025-06-08 527 遗产处置的法律依据
大家好,今天小编关注到一个比较有意思的话题,就是关于户主继承顺序的问题,于是小编就整理了1个相关介绍户主继承顺序的解答,让我们一起看看吧。户主就是房子...
2025-06-08 391 户主和继承有关系吗
大家好,今天小编关注到一个比较有意思的话题,就是关于遗产房子继承的问题,于是小编就整理了1个相关介绍遗产房子继承的解答,让我们一起看看吧。房产遗产怎样...
2025-06-07 382 遗产继承房子要交税吗
发表评论